台积电创办人张忠谋21日在一场公开演讲中指出,英特尔(Intel)当年不愿投资台积电,但现在要投入晶圆制造,对他而言相当讽刺!张忠谋分析,台湾人才的专业与敬业是美国比不上的;至于中国大陆,20年来已补贴几百亿美元,但仍落后台积电5年;而台积电在晶圆制造最大的对手就是韩国的三星电子。
台积电创办人张忠谋21日以“珍惜台湾半导体晶圆制造的优势”发表演说。
张忠谋在介绍半导体发展史时提及,2021年最大的一件事就是芯片巨擘英特尔(Intel)宣布要跨足晶圆代工服务。“对我来说是有相当的讽刺性!”英特尔日前宣布将斥资 200 亿美元,在美国亚利桑那州兴建两家晶圆厂,并接受晶圆代工订单。
【#张忠谋 评台积电优势 美国人才敬业难及台湾】
— 自由亚洲电台 (@RFA_Chinese) April 21, 2021
【中国落后5年 #三星 为台积电最大对手】
台积电创办人张忠谋21日在一场演讲中指出,#英特尔 当年不愿投资台积电,但现在要投入晶圆制造,相当讽刺! #台湾人才 的专业与敬业是美国比不上的; 至于中国大陆,20年来已补贴几百亿美元,但仍落后台积电5年 pic.twitter.com/I0hHPt6yAw
张忠谋回忆,1985年台积电刚要募资时,英特尔本来是霸主,认为台积电做不大。因为他与英特尔高层熟识,一开始找上英特尔投资。张忠谋坦承,当时时机不对、景气不好,遭到英特尔拒绝。
I ntel宣布投入晶圆制造 张忠谋:相当讽刺
张忠谋:“总之他本来的确有点看不起。他们从来没想到晶圆代工的商业模式变得这么重要,他们也从来没想到,有朝一日他们也要做晶圆制造。”
在全球掀起一片车用电子芯片荒,造成美、日车厂一度传出停工。今年二月中旬以Intel前执行长鲍伯.史旺(Bob Swan)为首的多位半导体产业高管,曾共同致信美国总统拜登,呼吁美国政府应大举投资半导体产业,重启“芯片国造”计划。美国总统拜登二月也签署一项行政命令,期望能够提升芯片产量,走出全球半导体短缺的困境,预计需要370亿美元资金。

台湾工程师专业、敬业 美国比不上
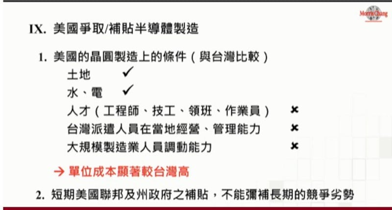
张忠谋分析,美国在晶圆制造占有土地与水电优势,台湾半导体则有人才优势。最关键的是台湾有大量敬业、优秀的工程师、技工、作业员愿意加入制造业。
张忠谋:“美国敬业程度绝对不如台湾,至少工程师如此。我现在要的是,又是优秀又是敬业的工程师、技工、作业员都重要。而且要他们愿意投入制造业,美国制造业不红了,几十年前就不红了。”
第二,台湾派遣人员在当地经营、管理能力,在台湾一流、到国外未必一流。而美国大规模制造业人员调动能力也不行,单位成本显著较台湾高。
第三,台湾高铁及高速公路交通方便,适合大规模制造业人员调动。台积电三个制造中心新竹、台中、台南,成千工程师不必搬家调动。5400“台积电有宿舍,他们周末回家、不必搬家,他们的assignment(工作分派)常常是一年,这个如果在亚利桑那(Arizona)你要怎么做。”
张忠谋说,就算美国联邦与州政府祭出津贴,但是短期的津贴不能弥补长期的竞争劣势。

台积电在美国亚利桑那州凤凰城将兴建5奈米先进晶圆工厂的计划。台积电董事长刘德音今年4月出席美国半导体高峰会线上会议时表示,“台积电亚利桑那设厂是美国史上最大的国外直接投资案之一,公司有自信在与美国政府合作下成功完成计划。”
张忠谋:中国半导体制造落后台积电5年
在美国对中兴、华为发动制裁,包括台积电和韩国三星电子都无法再替华为制造芯片。中国从中央政府到地方政府掀起半导体投资热,根据《中国经济周刊》分析,2020年1月至10月,中国芯片相关公司的数量增加了5.8万家。不过,张忠谋认定,中国在晶圆制造仍然不是对手。
张忠谋:“20年几百亿美元补贴之后,半导体制造落后台积电5年以上。逻辑半导体设计落后美国、台湾一两年,大陆现在还不是对手。”
根据香港经济日报报导,中芯国际目前最先进为14奈米制程。目前中芯国际要生产7奈米等更先进的芯片,除受制于研发周期,更大局限来自美国制裁下,无法引入最先进的EUV光刻机。

里昂证券分析师侯明孝(Sebastian Hou)日前受访指出,美国很难割舍对台湾半导体依赖,并提及中芯国际技术与台积电远远有9年差距。
台积电最大竞争对手三星电子
美国半导体制造业刚要急起直追,中国仍赶不上,台积电没有对手了吗?张忠谋点名,“在晶圆制造领域,三星电子是台积电强劲竞争对手。”张忠谋指出,因为韩国在晶圆制造的优势与台湾相似,都拥有人员调动的便利性。
从台积电公布的第一季财报可以看出,台积电5奈米制程出货占晶圆销售金额 14%,5奈米制程贡献35%,16奈米制程贡献 14%,28奈米制程贡献 11%。光是5/7奈米制程就贡献49%。
TrendForce旗下半导体研究处表示,全球市占率前3大分别为台积电(TSMC)、三星(Samsung)、联电(UMC)。
三星电子 (Samsung Electronics) 在2020年宣布将砸1160亿美元投资旗下晶圆代工业务后,三星预计3奈米晶片将于 2022 年起量产,赶上晶圆代工龙头台积电 。
自由亚洲电台记者黄春梅 台北报道 责编 许书婷 胡力汉 网编 瑞哲
